Scientia et Technica Año XXIX, Vol. 29, No. 01, enero-marzo de 2024. Universidad Tecnológica de Pereira. ISSN 0122-1701 y ISSN-e: 2344-7214 41
A
Representation of some principles of the Agile
Manifesto in the Semat Essence Kernel
Representación de algunos principios del Manifiesto Ágil en el núcleo de la
Esencia de Semat
C. M. Zapata-Jaramillo ; D. E. Yepes-Palacio
DOI: 10.22517/23447214.24241
Article of scientific and technological research
AbstractThe Agile Manifesto (AM) provides principles guiding
agile software development as an alternative to traditional
software development processes. While attempts have been made
to adapt processes to the agile context, representation of AM
principles remains underdeveloped and subjective. The Semat
(Software Engineering Method and Theory) Essence kernel offers
a common ground for representing software development
endeavors. In this paper, we represent some AM principles using
the language provided by the Semat Essence kernel to establish a
common ground. Additionally, we define constraints in OCL
(Object Constraint Language) to enhance the Semat Essence
kernel, enabling the introduction of time management in our
representation. Such a representation will allow us for adapting
and assessing different processes in an agile context.
Index Terms—Agile Manifesto, Agile Processes,
Representation, Semat, Software Development Process
Resumen— El Manifiesto Ágil tiene un conjunto de principios que
guían el desarrollo ágil de software, el cual se presenta como una
alternativa a los procesos de desarrollo tradicionales. En la
revisión de la literatura hay varios intentos para tratar de adaptar
diferentes procesos en contextos ágiles, pero esta adaptación se
dificulta debido a que no existe una representación del Manifiesto
Ágil en un terreno común y, además, la interpretación de esos
principios puede tener subjetividad. El núcleo de Semat (Software
Engineering Method and Theory) tiene un terreno común para
representar cualquier esfuerzo de ingeniería de software. En este
artículo se representan algunos principios del Manifiesto Ágil en
un terreno común usando el lenguaje que provee el núcleo de la
Esencia de Semat. Además, se introduce el manejo del tiempo en la
representación de dicho núcleo mediante el lenguaje OCL (Object
Constraint Language). La representación de los principios del
Manifiesto Ágil en un terreno común permitirá adaptar y evaluar
diferentes procesos en contextos ágiles.
Palabras claves—Manifiesto Ágil, Proceso de desarrollo de
Software, Procesos Ágiles, Representación, Semat.
This manuscript was submitted on May 18, 2020, accepted on November
16, 2023 and published on March , 2023.. C. M. Zapata-Jaramillo is Full
Professor of the Computer and Decision Sciences, Faculty of Mines,
Universidad Nacional de Colombia, Sede Medellín (e-mail:
cmzapata@unal.edu.co).
I.
INTRODUCTION
GILE methods have been adopted in software development
companies as an alternative to the traditional software
development process and they are intended to improve the
software development processes [1]. Agile Manifesto helps to
guide the agile methods in their purpose by means of four
values and twelve principles directed to customer satisfaction,
fast responses to change, and quick software delivery.
Some attempts for adapting processes to the agile context can
be found in the state of the art. Some authors attempt to
replicate, use, and adapt the Agile Manifesto principles and
values in several processes like development of embedded
systems [2], software product lines (SPL) [3], and translation of
traditional methods into agile methods [4]. However, the
adaptation among different processes is difficult, since
comparison among agile and traditional processes is still
underdeveloped. In fact, the Agile Manifesto lacks a common
ground representation and consequently the agile manifesto
principles can be subjectively interpreted.
Semat (Software Engineering Method and Theory) is an
initiative founded by Ivar Jacobson, Bertrand Meyer, and
Richard Soley for creating a common ground for software
engineering [5]. Semat promotes a kernel with elements—e.g.,
work products, activity spaces, and practices—for representing
any software development endeavor.
In this paper we develop a representation of some principles
of the Agile Manifesto by using some elements of the Semat
Essence kernel—e.g., alphas, states, work products, patterns
and activity spaces. Also, we introduce a new syntax based on
OCL (Object Constraint Language) statements in order to
incorporate temporal constraints in the representation. Such
representation allows us for adapting processes like embedded
system development and software products lines to the agile
context. We can also assess agility of several processes and
methods.
This paper is organized as follows: in Section II we present
D. E. Yepes-Palacio is Professor of the Systems Engineering Department,
Universidad de Antioquia (e-mail: desteban.yepes@udea.edu.co).
This work has been supported by the Research Group in Computing
Languages of the Universidad Nacional de Colombia
42
Scientia et Technica Año XXIX, Vol. 29, No. 01, enero-marzo de 2024. Universidad Tecnológica de Pereira
the theoretical framework of this research; in Section III we
discuss the state of the art related to the agile manifesto
representations; in Section IV we propose the representation of
some principles of the agile manifesto; conclusions and future
work are discussed in Section V.
II.
THEORETICAL FRAMEWORK
A. Agile Manifesto
Agile Manifesto covers better ways of developing software
[6]. 17 people have met in 2001—called by Kent Beck—for
talking about better ways to develop software applications and
they reach an agreement called "agile methods" to describe a
set of lighter methods compared to traditional methods [6].
Agile Manifesto creators establish four values focused on
individuals and interactions, working software, customer
collaboration, and answers to change. They also define twelve
principles related to agile methods, including frequent delivery
of valuable software, management of changing requirements,
simplicity, self-organizing teams, motivation, and sustainable
development [6].
B. Semat (Software Engineering Method and Theory).
Semat is an initiative created by Ivar Jacobson, Bertrand
Meyer, and Richard Soley in 2009, after recognizing that
software engineering practices suffer certain specific maturity
problems [5]. Semat has two fundamental goals related to
software engineering [5]:
Finding a kernel of widely-agreed elements.
Defining a solid theoretical basis.
The first goal is achieved by establishing a common ground
for all software engineering endeavors. In the Semat Essence
kernel three main components are defined: “things we always
work with,” represented by means of alpha elements; “things
we always do,” represented by means of activity space
elements; and “skills we always need to have,” represented by
means of competency elements. We present the key elements
of the Semat Essence Kernel in Table I.
Alphas represent the key concepts involved in software
engineering; they provide a common ground for assessing the
progress and health of any software engineering endeavor [5].
Activity spaces represent the things teams and stakeholders
always do in a software engineering endeavor—e.g., use the
system, understand the requirements, deploy the system, and
track progress.
Competencies are skills we always need to have in any
software engineering endeavor.
The Semat Essence kernel has a set of main elements for
representing the practices:
Alphas
Alpha states
Activity spaces
Competencies
Work Product
Activity
Pattern
OCL (Object Constraint Language) is used in the Semat
Essence kernel as a language specification for establishing
invariants/constraints inside the meta-model and elements. An
example of such constraints in the alpha states is the following:
self.states -> forAll(s1, s2 | s1 <> s2 implies s1.name <>
s2.name) [7]
According to this OCL expression, alpha states have always
a different name from each other. In addition, OCL has an
extension to support temporal constraints by means of patterns
and events [8].
TABLE I
SOME ELEMENTS OF THE SEMAT ESSENCE KERNEL
Element
Representation
Description
Alpha
Representations of the essential
things to work with.
Activity Space
Representations of the essential
things to do. An activity space is
visualized by the dashed-outline
symbol, either containing the name
of the activity space or with the
name of the Activity Space placed
below the symbol.
Activity
An activity defines one or more
kinds of work items and gives
guidance on how to perform them.
Competency
Representations of the key
capabilities required to carry out the
work of software engineering. A
competency is visualized by a 5-
point star symbol with the name of
the Competency placed below the
symbol.
Patterns
Generic mechanism for naming
complex concepts that are made up
of several Essence elements.
Alpha State
A specification of the state of
progress of an alpha.
Work Product
Artifact of value and relevance for a
software engineering endeavor.
Work product
manifest
A work product manifest is
visualized by a solid line connecting
an alpha and a work product.
Activity
Association
(“part-of”
kind)
An activity association of the “part-
of” kind is visualized by a solid line
connecting an activity space and an
activity.
Pattern
Association
A pattern association is visualized
by one or more solid lines
originating from a circle that
connects each associated element
within the pattern
43
Source: The authors based on Jacobson et al. [5]
III.
STATE-OF-THE-ART REVIEW
Even though some graphical representations of the agile
manifesto are underdeveloped, several authors try to map the
agile manifesto into some processes like software product lines,
system development (hardware development), and traditional
software development, among others.
Da Silva et al. [3] try to understand how to associate software
product lines and the Agile Manifesto principles. They make a
case study, a round with expert judgment, and a mapping for
discovering one approach is inadequate to relate the software
product lines to the Agile Manifesto principles. Also, they
discover analytical and empirical evidence could be subjective.
In their research, they collect evidence from SPL and map it
into different agile manifesto principles. For instance,
according to Da Silva et al. [3], in software product lines the
“time-box is very long (months), there is no meeting to reflect
about self-adaptations,” and, as a result, they said the first, third,
and twelfth principles are related; the rationale for supporting
this assertion is Agile Manifesto “fosters that is not necessary
to define everything up front before the team can start building
software,” and this is a justification for the iterative approach.
The second agile manifesto principle is related to SPL evidence
“meetings were used to communicate and update changes in the
requirements,” and the rationale for such relation is “if the team
wants to be more Agile, it is necessary to treat the requirements
as a prioritized stack which is allowed to vary over time;” that
is mapped to changes in requirements. The 10th agile manifesto
principle is mapped to "...a lot of documentation effort for a
small return on investment (value)...” with the rationale that
“focuses on high value features and strives to increase the value
to the stakeholders;” similarly, the rationale is "...prioritization
should be by requirements, features, and/or use cases instead of
modules...;" as a result of the previous statement, they related
to 10th principle because it is "aimed at the use of
prioritization." Consequently, we need a common ground for
comparing SPL evidences and relating them to the Agile
Manifesto principles in a more objective way.
Kaisti et al. [2] propose the definition of an agile system
development process. They say the agile manifesto is focused
on software development instead of hardware development and
mechanical engineering activities. In the case study, they
emphasize and challenge each one of the agile manifesto
principles for defining an agile system development process. In
particular, Kaisti et al. [2] emphasize the first principle is
focused on “customer satisfaction, continuous delivery, value,
and early deliveries;” in this case, the challenge according to
Kaisti et al. [2] is “definition of deliverable, long development
cycles.” The second principle of the agile manifesto is
associated with adaptability, competitiveness, and customer
benefit; according to Kaisti et al. [2] the challenge in agile
system development is “high cost of change late in
development.” The third agile manifesto principle is associated
with frequent deliveries; Kaisti et al. [2] say the challenge is
“definition of deliverable, the cost of delivering the whole
system, long development cycles.” The 10th agile manifesto
principle is related to simplicity and optimizing work, and the
challenge in agile manifesto principles is face long cycles. Also
in this case the lack of a common ground can help to avoid
subjective interpretation of the emphasis and challenges.
A model for mapping the traditional software development
process approach into agile software development process is
based on several traditional software development processes—
i.e., spiral and waterfall—and the agile approach [4]. Such a
model is shown in (1) and (2) as follows:
CE= Implicit Factors + Explicit Factors. (1)
MF = (T, J, I, F, D, M, TG, MO, E, B, CE) (2)
Where
MF: mapping function.
T: Large equipment to small teams.
J: Major tasks to small stories.
I: Long iterations to small sprints.
F: long feedback cycles to instant feedback.
D: late deliveries to small and quick deliveries.
M: Long meetings to daily and short meetings.
TG: Testing conducted late to early evaluation with testing.
MO: Two monitors to a terminal for pair programming.
E: Estimation with lines of code to estimation with story
points.
B: Project manager to head off approach.
CE: Effective coordination.
According to Popli et al. [4], the model resembled by (1) and
(2) is based on expert judgment and therefore some degree of
subjectivity can arise. If we express the agile manifesto
principles on a common ground, we can make a mapping
between traditional and agile methods, and we can find
parameters for making a function/model for mapping traditional
methods into agile methods.
IV.
REPRESENTATION OF SOME PRINCIPLES OF AGILE
MANIFESTO IN THE SEMAT ESSENCE KERNEL
In this Section we propose the representation of some
principles of the Agile Manifesto in a common ground. This
representation can help to reduce subjectivity in the Agile
Manifesto by using a software engineering standard.
Furthermore, we can help to assess several processes and
methods related to the principles of the Agile Manifesto. Here,
we develop the representation of principles 1, 2, 3, and 10
because they represent change responses, working software,
and simplicity, essential features in Agile Software
Development according to the values of the Agile Manifesto.
The first principle is described in the Agile Manifesto as
follows: “Our highest priority is to satisfy the customer through
early and continuous delivery of valuable software.” In this
principle, the main idea is the early and continuous delivery of
valuable software. Here, we involve the software system alpha
in the usable state, since according to the Semat Essence kernel,
such a state is accomplished when “the system is usable and
demonstrates all of the quality characteristics required of an
44
Scientia et Technica Año XXIX, Vol. 29, No. 01, enero-marzo de 2024. Universidad Tecnológica de Pereira
operational system” [7]. However, the software system alpha
can be in a superior state to usable, so we need to define a
constraint in order to assure that (see fig. 1, the constraint linked
to the software system alpha). We also involve the opportunity
alpha in the value established state, since according to the
Semat Essence kernel, such a state is accomplished when “the
value to the customers and other stakeholders of a successful
solution that addresses the need is established” [7]. Again, we
can admit the opportunity alpha in any other superior states, as
we establish with the OCL constraint linked to such an alpha.
We propose an OCL notation—outside the Semat Essence
kernel standard—in the software system and the opportunity
alphas in order to show minimum state to accomplish the first
principle in agile manifesto. The work product represents
valuable software supporting the realization of the states linked
to software system and opportunity states, but we need to create
a constraint related to the adjectives early and continuous in
OCL for the work product (see fig. 1, the constraint linked to
the work product). The OCL notation in work product suggests
the early (for t>0) and continuous (0<self.period < N, where N
is a variable in days) delivery, with a frequency defined as
(self.frequency=f). The work product is created/updated during
any activity belonging to the deploy the system activity space.
Fig. 1. Representation of the first Agile Manifesto principle
The second principle is described in the Agile Manifesto as
follows: “welcome changing requirements, even late in
development; agile processes harness change for the customer's
competitive advantage.” Adapting to change is a common
feature to agile methods. Adapting requirements is established
in this principle, even late in the software development process.
For this reason, the requirements alpha is identified in the
principle linked to a work product resulting from an activity
belonging to the understand requirements activity space.
Changing requirements is represented by using an OCL
expression linked to the work product (see fig. 2). Such an
expression has keywords such as temp, eventually, and globally
[8]. Similar to the previous representation, temp keyword is
related to a temporal OCL expression, eventually keyword
indicates anytime is called for updating the work product, and
globally keyword indicates the usage for all time in agile
methods. Consequently, competitive advantage of the customer
can be achieved with this principle. The full representation of
second principle of the Agile Manifesto is shown in fig. 2.
The third principle is described in the Agile Manifesto as
follows: “deliver working software frequently, from a couple of
weeks to a couple of months, with a preference to the shorter
timescale.” The main idea in third principle is the frequent
delivery of working software. At this point, the software system
alpha is identified as the center of the principle with at least the
usable state (See fig. 3). The principle statement includes
software concerning the software system alpha since the
software (the source code) is a deliverable—i.e., a work
product—representing a part of the software system alpha.
According to the Semat Essence kernel specification, the alpha
states can be reached by the progress of work products. Working
in the principle can be referred to at least the usable state. The
work product should be created/modified by using an activity
belonging to the deploy the system activity space. This activity
is commonly performed by a role belonging to the endeavor
area of concern—e.g., the Scrum master if we are working in
Scrum. We fully represent the third principle of the Agile
Manifesto in fig. 3.
45
Fig. 2. Representation of the second Agile Manifesto principle
Fig. 3. Representation of the third Agile Manifesto principle
Delivery of working software has a timescale represented by
using temporal constraints in the OCL notation. The temp,
always, and globally keywords are temporal constraints [8];
temp keyword is the header of a temporal OCL expression,
always keyword indicates the full applicability of the timescale,
and globally keyword indicates implementation throughout the
time within the agile framework. The OCL expression linked to
the work product in fig. 3 shows the work product has an
invariant to be always applied invariant in a period from couple
of weeks to a couple of months (eight weeks) during an agile
framework.
The 10th principle is described in the Agile Manifesto as
follows: “simplicity—the art of maximizing the amount of
work not done—is essential.” According to this principle,
simplicity is an essential feature of agile methods. The method
components such as method specification, work products, and
processes should be simple; for this reason, we involve all
alphas in this representation, besides, as Kent beck says "there's
a strong taste of minimalism in all the agile methods (…)
include only what everybody needs rather than what anybody
needs…", i.e., all components in agile methods should match
minimalism. Similarly, alphas in agile methods should have
46
Scientia et Technica Año XXIX, Vol. 29, No. 01, enero-marzo de 2024. Universidad Tecnológica de Pereira
few and simple work products, along the three areas of concern.
As a result, we express the 10th principle in the Semat Essence
kernel in fig. 4.
Fig. 4. Representation of the 10
th
Agile Manifesto principle
The represented principles can be used for comparing with
other Semat-Essense-kernel-based representations in order to
determine the applicability of the principles belonging to the
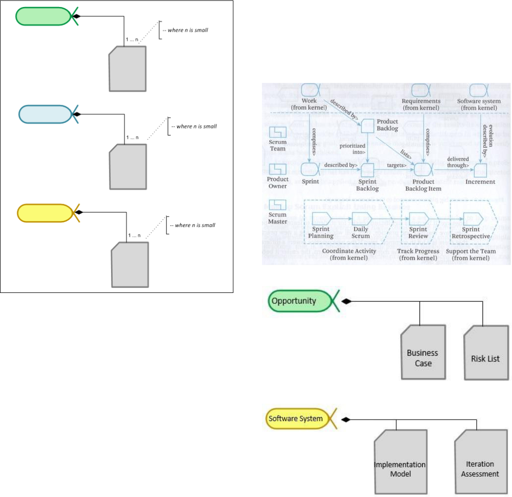
Agile Manifesto into agile methods. For example, Jacobson et
al. [9] represent the so-called Scrum lite practice in the Essence
language, as we show in fig. 5. By comparing the fig. 1 to the
fig. 4 with fig. 5, we can identify some similarities:
requirements and software system alphas are linked to work
products in the Scrum lite practice (see fig. 5) in a similar way
to the four principles represented. Also, we can identify Scrum
master as one of the roles linked to the process in a similar way
to both the second and third principles. However, the way work
products are used is unclear in fig. 5, since Jacobson et al. [9]
avoid the usage of OCL expressions; some other elements like
cardinality of the work products and additional information
about time of frequency of usage are also out from the
representation. In absence of such information, we can only
recognize the terminology about Scrum (e.g., Scrum team, daily
Scrum, sprint backlog, etc.) in order to characterize a practice
about Scrum.
Also, accomplishment of the principles of the Agile
Manifesto is limited in absence of either OCL constraints or
additional information for evaluating such constraints. For
example, González-Pérez et al. [10] represent some practices
related to Rational Unified Process (RUP) [11] by using the
Semat Essence kernel, as we show in fig. 6 and fig. 7. If we
compare fig. 6 and fig. 7 with fig. 1 and fig. 4, we can see the
software system and opportunity alphas linked to work products
in a way similar to the first and tenth principles of the Agile
Manifesto. However, we lack enough information in order to
validate the constraints. In this case, RUP is a plan-based
method instead of an agile method, so we can expect
accomplishment of the Agile Manifesto principles in agile
methods. As a summary, we need additional information for
verifying the restrictions we have in the representations of the
Agile Manifesto principles.
Fig.5. Representation of the Scrum lite practice [9]
Fig.6. Representation of the RUP practice related to the opportunity alpha [10]
Fig.7. Representation of the RUP practice related to the software system alpha
[10]
Notwithstanding the aforementioned problems regarding the
accomplishment of the constraints we discover for the
principles of the Agile Manifesto, we can use the common
ground we defined for making objective comparisons about the
topics we have in the state-of-the-art review as follows.
Da Silva et al. [3] advocates the first and third principles are
co-related. A single look to fig. 1 and fig. 3 let us discover that
the representations have in common the software system alpha,
47
the usable state, the work product and the activity belonging to
the deploy the system activity space. In this way we can
objectively declare they correlate with each other. We can also
use the Semat Essence kernel for representing the rationale, if
we want to make more explicit the relationship between the
principles and SPL, but we need the OCL expressions for
dealing with expressions like “agile,” “up front,” “before,”
“over time,” and “high value”.
We can also use our representation for analyzing the work of
Kaisti et al. [2]. As a matter of fact, we can now recognize the
elements they are emphasizing about the first principle (see fig.
1), since customer satisfaction and value are linked to the client
area of concern (the green elements) and the other elements
(continuous and early deliveries) are linked to the solution area
of concern (the yellow elements). Also, we represented the
adjectives early and continuous by using the OCL constraint
attached to the work product. Regarding the second principle,
we can establish the emphasis identified by Kaisti et al. [2]
seem to be very subjective, since adaptability, competitiveness,
and customer benefit are abstract themes difficult to relate to
the second principle. The emphasis defined by Kaisti et al. [2]
related to the third principle is objectively mapped into fig. 3,
by recognizing the work product and the activity belonging to
the deploy the system activity space, in addition to the OCL
expression for defining the frequent delivery of software
systems. The emphasis related to the 10
th
principle is also very
abstract to be mapped into our representation.
On the other hand, the model defined by Popli et al. [4] for
mapping the transition from traditional to agile development
can be objectively analyzed in terms of the elements of the
Semat Essence kernel, as we show in Table II. The main
difference in this case is the possibility to generate OCL
constraints for defining the main qualifiers of the Popli et al. [4]
mapping model: large, small, major, long, instant, late, quick,
long, daily, short, early, and effective. If we can effectively
represent the mapping model from traditional to agile software
development by including the OCL constraints related to the
qualifiers of the factors involved, we can decide the agility trend
of a practice. Otherwise, we can only decide on a subjective
manner. For example, if we review the presence of “agile”
elements in the Scrum lite practice of the fig. 5 [9], we can see
only one element of the right side of the mapping model of Popli
et al. [4], i.e., the sprint sub-alpha, and some other ones
similar—e.g., Scrum team <role> pattern vs. team alpha and
daily scrum activity vs. meeting work product. However, we
lack objective evidence for assuring whether the Scrum lite
practice belongs to an agile development or not. We need more
information to objectively define whether a practice belong to
an agile development method or not, and such information is
related to the way things are linked to the principles of the Agile
Manifesto. The common ground we are using to represent the
principles of the Agile Manifesto—including the OCL
constraints—is the initial resource for evaluating agility, but we
need to establish the well formedness of such principles in the
realm of a software engineering theory, the one provided by the
Semat Essence kernel.
TABLE II
SOME ELEMENTS OF THE SEMAT ESSENCE KERNEL
Mapping factors [4]
Semat Essence kernel
elements
Large equipment to small
teams
Team alpha
Major tasks to small stories
Task and User story work
product
Long iteration to small
sprints
Iteration work product and
Sprint sub-alpha
Long feedback cycles to
instant feedback
Feedback work product
Late deliveries to small and
quick deliveries
Delivery work product
Long meetings to daily and
short meetings
Meeting work product
Testing conducted late to
early evaluation with testing
Conducting tests activity
Two monitors to a terminal
for pair programming
Frequent pair programming
practice
Estimation with lines of code
to estimation with story
points
Lines of code and User story
work product
Project manager to head off
approach
Project manager <role>
pattern
Effective coordination
Leadership competency
V.
CONCLUSIONS AND FUTURE WORK
In this paper, we proposed the usage of the Semat Essence
kernel for representing some principles of the Agile Manifesto
in a common ground. We also proposed a way to represent some
qualifiers—e.g., timing and sizing—used for the elements of
the principles by using OCL constraints outside the Semat
Essence standard. We validated our proposed representation by
assessing an allegedly agile practice with our representation.
Finally, we tested the state-of-the-art studies about the
principles of the Agile Manifesto by translating them into our
representation. We discover the principles of the Agile
Manifesto are still immature in their statements and we need a
more formal and well-formed way to represent them in order to
be used as a proof of concept about the agility of a statement.
This study will help to avoid subjectivity, provide a common
ground inside team work, and enable the use of the principles
of the Agile Manifesto for different purposes, such as assessing
processes, assessing frameworks, and assessing practices,
whether they are agile or not.
We define some lines of future work as follows:
Representing all of the principles of the Agile Manifesto
by using our proposal and then assessing some agile
methods—e.g., Scrum, Extreme Programming, and
Feature Drive Development—and some traditional
methods—e.g., Rational Unified Process, the UNC-
Method, and Custom Development Method—regarding
48
Scientia et Technica Año XXIX, Vol. 29, No. 01, enero-marzo de 2024. Universidad Tecnológica de Pereira
the Agile Manifesto. We want to establish their compliance
to the principles of the Agile Manifesto.
Defining other OCL constraints for representing other
qualifiers than timing and sizing—e.g., effective and high-
value.
Representing the whole mapping model of Popli et al. [4]
by using our proposal as a way to get closer to a formal and
well-formed equation for transforming traditional software
development methods into agile ones.
REFERENCES
[1]
A. Singh, K. Singh, and N. Sharma, “Agile knowledge management: a
survey of Indian perceptions,” Innov. Syst. Softw. Eng., vol. 10, no. 4, pp.
297–315, 2014. DOI: https://doi.org/10.1007/s11334-014-0237-z
[2]
M. Kaisti, T. Mujunen, T. Mäkilä, V. Rantala, and T. Lehtonen, “Agile
principles in the embedded system development,” Agile Processes in
Software Engineering and Extreme Programming, vol. 179, G. Cantone
and M. Marchesi, Eds. Rome: Springer, 2014, pp. 16–31. DOI:
https://doi.org/10.1007/978-3-319-06862-6_2
[3]
I. F. Da Silva, P. A. da Mota Silveira Neto, P. O’Leary, E. S. de Almeida,
and S. R. de Lemos Meira, “Using a Multi-Method Approach to
Understand Agile Software Product Lines,” Inf. Softw. Technol., vol. 57,
no. 1, pp. 527–542, 2014. DOI:
https://doi.org/10.1016/j.infsof.2014.06.004
[4]
R. Popli, R. Anita, and N. Chauhan, “A mapping model for trans-forming
traditional software development methods to agile-methodology,” Int. J.
Softw. Eng. Appl., vol. 4, no. 4, pp. 53–64, 2013. DOI:
https://doi.org/10.5121/ijsea.2013.4405
[5]
I. Jacobson, P. Ng, P. E. Mcmahon, and C. (Traductor) Zapata, “La
Esencia de la Ingeniería de Software: El Núcleo de Semat,” Rev.
Latinoam. Ing. Softw, vol. 1, no. 3, pp. 71–78, 2013. DOI:
https://doi.org/10.18294/relais.2013.71-78
[6]
M. Fowler and J. Highsmith, “The agile manifesto,” Softw. Dev., vol. 9,
no. 8, pp. 28–35, 2001.
[7]
Object Management Group, “Essence–Kernel and Language for Software
Engineering Methods, version 1.2,” 2018.
[8]
B. Kanso and S. Tala, “Temporal constraint support for OCL.” In
International Conference on Software Language Engineering, pp. 83–103,
2012. DOI: https://doi.org/10.1007/978-3-642-36089-3_6
[9]
I. Jacobson, H. Lawson, P.-W. Ng, P. McMahon, and M. Goedicke. The
essentials of modern software engineering: free the practices from the
method prisons!,” Milton Keynes, UK: ACM Books, 2019. DOI:
https://doi.org/10.1145/3277669.3277673
[10]
M. González-Pérez, C. M. Zapata-Jaramillo, L. González-Palacio.
“Toward a standardized representation of RUP best practices of project
management in the Semat kernel,” in Software engineering: methods,
modeling, and teaching, vol. 3, chapter 7, Zapata, C. M. & Castro, L.
(Ed.). Medellín, Colombia: Universidad Nacional de Colombia, 2014.
[11]
Rational. “Rational Unified Process: Best Practices for Software
Development Teams” Rational Software White Paper TP026B, 1998.
Carlos Mario Zapata-Jaramillo received the M.S. and
Ph.D. degrees in systems and software engineering from
the Universidad Nacional de Colombia and he is currently
serving as full Professor in the Computing and Decision
Science Department at the Medellin Headquarters of the
same institution. He is also president of the Executive
Committee of the Latin American Chapter of Semat and
also is one of the official translators of the book “The
Essence of Software Engineering—Applying the SEMAT
Kernel".
ORCID: https://orcid.org/0000-0002-0628-4097
Daniel Esteban Yepes-Palacio received a degree in Systems Engineering
from the University of Antioquia and a M.S. degree in Systems and Software
Engineering from the Universidad Nacional de Colombia. Since 2013, he has
worked in the field of software engineering at several
companies in the telecommunications and finance
industries. Additionally, since 2019, he has served as a
professor of Systems Engineering at the University of
Antioquia, teaching courses in Software Engineering,
where his areas of specialty and research include Software
Quality and Software Testing.
ORCID: https://orcid.org/0000-0003-0635-1541